PM AM Newsletter
The PM AM Newsletter was an AI-powered daily newsletter that delivered product management-relevant technology news. Built to solve my own problem, this project used AI to scrape, filter, and summarize the latest tech news through the lens of product management.
The Problem: Finding Relevant PM News
Product management is a field filled with long-form strategic content and historical case studies. Articles typically focus on product strategy or retrospectives like "how Apple built the iPhone." But when I went looking for real-time news about how emerging technologies would impact product managers, I found nothing. I wanted to understand how new product discoveries, new products, and new types of technology would impact the product management role.
Initially, I tried the manual approach: browsing Hacker News, reading various tech publications, and consuming large amounts of content. But this was incredibly time-consuming. I needed a way to use AI to help me pre-screen and surface just the relevant articles, so I could get to the content that actually mattered for product managers.
The Solution: AI-Powered News Curation
I built an automated system that leveraged AI to curate product management news. The tool scraped content from high-signal technology sources like Hacker News and other curated platforms, used GPT to filter for product management relevance, generated concise summaries, and delivered a daily email digest.
What started as a local command-line utility that I ran from my terminal evolved into a full-fledged email service. After discussing it with others who showed interest, I built out the infrastructure: a landing page, subscription management, and automated daily sends. The newsletter grew to serve 400 subscribers at its peak.
Eventually, AI products and agents became so sophisticated that users could replicate this functionality with a single ChatGPT prompt or scheduled task. Since the tools had evolved to the point where individuals could do this themselves, it no longer made sense to maintain and pay for the infrastructure. However, even after shutting it down, the project was invaluable both as a learning experience and as a tool that surfaced several actionable insights I brought to my team at work.
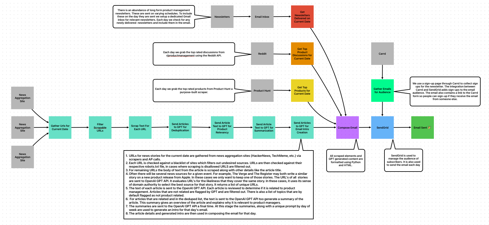
The System Architecture
The newsletter operated through a multi-stage pipeline that transformed raw web content into curated, summarized insights:
Want to see the code? You can find it on GitHub.
How It Worked
The PM AM Newsletter processed thousands of articles daily through an automated pipeline to deliver the most relevant product management news.
Content Acquisition
The system started by scraping high-signal technology news sources including Hacker News, curated tech newsletters, Product Hunt, and relevant subreddits like r/productmanagement. For web-based sources, it checked robots.txt files for scraping permissions. For newsletters that didn't allow web scraping, I subscribed using a dedicated Gmail inbox and used the Gmail API to extract links and content.
GPT-Powered Deduplication
Multiple sources often covered the same story. GPT analyzed all URLs and used keywords to identify unique content. When duplicate stories were found, GPT leveraged its knowledge of domain authority to select the highest-quality source, eliminating the need for expensive third-party domain reputation tools.
Relevance Filtering
The full text of each deduplicated article was sent to GPT, which determined whether the story was relevant to product management. This filtering process used carefully crafted prompts to ensure only articles with genuine PM applicability made it through to the next stage.
Summary Generation
For each relevant article, GPT generated a concise summary highlighting the key points most important to product managers. These summaries were then combined and sent through GPT once more to generate a thematic introduction for the email. The prompts varied by day of the week to ensure the introductions were always fresh and unique.
Email Distribution
The formatted newsletter was sent to subscribers using the SendGrid API. The system managed the subscriber list, formatted the content in HTML for optimal email rendering, and handled the daily send schedule.
Key Features
The PM AM Newsletter included several sophisticated features that made it an effective news curation tool:
- Multi-Source Scraping: Combined web scraping and API-based content acquisition from diverse sources including Hacker News, Product Hunt, Reddit, and email newsletters.
- Intelligent Deduplication: Used GPT to identify duplicate stories across sources and select the highest-quality version based on domain authority.
- Relevance Filtering: Leveraged advanced language models to assess product management relevance, ensuring only applicable content reached subscribers.
- Automated Summarization: Generated concise, PM-focused summaries of each article, saving readers time while preserving key insights.
- Dynamic Introductions: Created unique thematic introductions that varied by day of the week, keeping the newsletter fresh and engaging.
- Subscriber Management: Integrated with SendGrid for audience management and reliable email delivery to hundreds of subscribers.
- Robots.txt Compliance: Respected website scraping policies by checking robots.txt files before accessing content.